关于开展2020年暑期“三下乡”社会实践活动的通知
发布时间:2020-07-20
为深入学习贯彻习近平新时代中国特色社会主义思想,贯彻落实习近平总书记关于青年工作的重要思想和五四寄语精神,现结合团省委、省学联《关于开展2020年广东大中专员工志愿者暑期文化科技卫生“三下乡”社会实践活动的通知》及公司团委工作实际,决定在全校范围内开展2020年暑期文化科技卫生“三下乡”社会实践活动。
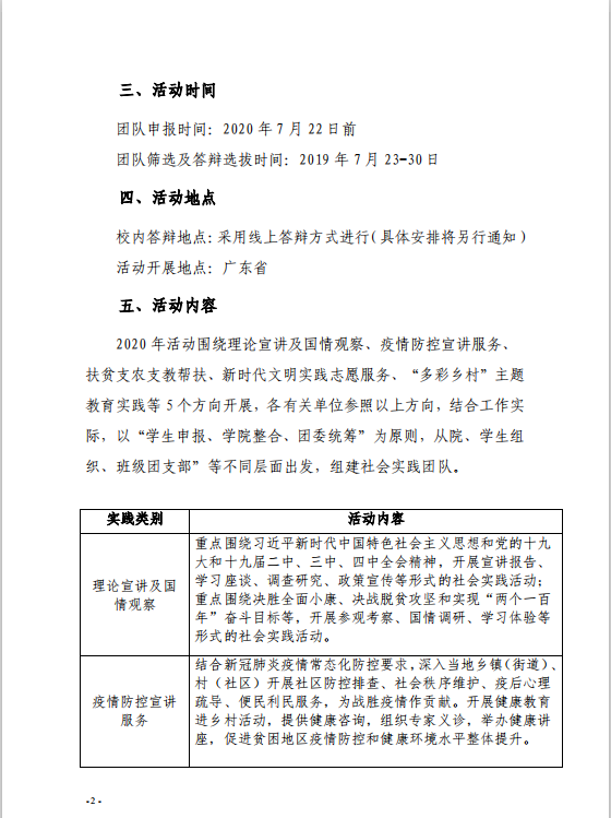
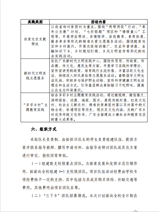
本次活动团队申报时间为2020年7月22日前,团队筛选及答辩选拔时间为2020年7月23-30日,项目团队需由二级公司团总支统一代为申报,采用线上答辩方式进行,活动联系人为刘梦,活动围绕“青春助力脱贫,共奔幸福小康”的主题,以理论宣讲及国情观察、疫情防控宣讲服务、扶贫支农支教帮扶、新时代文明实践志愿服务、“多彩乡村”主题教育实践等5个方向开展。活动开展地点在广东省,并采取队长负责制,由拟担任队长的员工负责组建队伍,提供方案并联系指导教师,撰写申请材料,由指导老师对团队成员及方案进行审定,报校团委审批。实践活动中,表现优秀的团队或个人,可被评选为校级暑假社会实践先进团队或优秀个人称号,并推送团省委参与评比。活动奖项有一等奖,二等奖,三等奖以及优秀奖。
本次活动以加强员工思想政治引领和价值引领为核心,引领教育公司广大青年员工勇做担当民族复兴大任的时代新人,踊跃投身乡村振兴战略实施,以实际行动切实在决胜全面小康、决战脱贫攻坚、推进农业农村现代化的伟大实践中受教育、长才干、作贡献。望公司全日制本科生都可以踊跃报名参加,增长自身见识与才干。
活动报名请投稿至邮箱:1057798426@qq.com












